点击加入
免费发布
景观档案,记录中国景观历史。
  • 暂无相关记录!
新闻news
生物质能空间规划如何为能源转型“导航”?
来源: | 作者:编辑部 | 发布时间: 2025-07-29 | 2344 次浏览 | 🔊 点击朗读正文 ❚❚ | 分享到:

生物质能空间规划研究进展

与趋势展望

Research Progress and Future Trends

in Biomass Energy Spatial Planning


图片

张一飞1,2

图片

曲可晴1

图片

马晨烁1

图片

李蝉韵1

1 哈尔滨工业大学建筑与设计学院

2 寒地城乡人居环境科学与技术工业

和信息化部重点实验室




01

引言


全球经济快速发展长期依赖化石能源,由此引发了多种环境危机。生物质能作为一种清洁能源,具备零/负碳排放的优势,可为能源结构转型和全球碳中和目标的实现提供有力支持。随着城市规划空间布局的引导,可再生能源中远期目标逐渐从集中式发电转型到分布式发电,使得新建基础设施与人口聚集区的空间结合将更加紧密,进而改变城市景观。


生物质能空间规划是基于能源建模与空间分析方法,通过分析生物质能现状、空间分异特征与其随时间变化规律,统筹资源分布、交通条件和需求端布局,进而实现生物质能转换设施的空间布局优化的战略规划。


近年来,针对生物质能开发政策和技术的研究成果较多,但依旧欠缺空间规划视角下的综述类研究。因此,本研究借助CiteSpace可视化图谱呈现该领域的研究动态,并结合能源景观理论构建生物质能空间规划研究框架。本研究引入多尺度、多空间分析方法(尤其强调小微空间尺度),旨在阐明相关研究内容、方法和不同研究方向之间的联系,增强生物质能空间定量评价和规划方案的实操性,提升生物质能空间优化方案的科学性和适用性,为优化未来能源发展的地理空间布局提供基础,提升能源景观的社会接受度。



02

研究内容概述


基于文献计量法的现状分析

研究利用Web of Science(WoS)核心合集数据库,以“biomass energy spatial planning”“bioenergy spatial planning”“energyscape”为主题词进行检索,设定文献类型为“论文”和“综述论文”,语言仅限英语,时间范围为2015年1月1日至2024年12月31日,共检索得到236篇文献。为保障所筛选文献的质量与相关性,剔除无关文献后保留文献194篇。为进一步提升数据集的代表性,研究另外纳入了22篇主题词未完全匹配但内容高度相关的核心文献,后共得到有效文献216篇作为分析样本。随后,使用WoS内置分析功能对文献的发表时间、研究领域、引文量等进行描述性分析,并使用CiteSpace进行国际合作网络分析、关键词共现网络分析、聚类与时间线视图分析。


研究领域总体特征与演变

生物质能空间规划领域文献总量相对较低,年发文量波动较为明显,在2018年和2022年出现波峰;被引量则在十年间逐步上升。该领域文献学科覆盖面广,涉及46个WoS学科类别,其中“能源与燃料”(Energy & Fuels)占比最高(45.83%)。


图片

生物质能源空间规划领域的出版物数量与引文数量 © 张一飞,曲可晴,马晨烁,李蝉韵


国际合作关系分析

中介中心性用于衡量节点在网络结构中作为信息桥梁的能力。生物质能空间规划领域文献的国际合作关系网络及相关数据表明,美国、德国、荷兰发文量大,同时中介中心性最高,分别为0.24、0.2和0.19,起到国际合作枢纽的作用;相比之下,中国发文量大而中介中心性较低(0.02),在该领域的影响力仍有待提升。


图片

生物质能源空间规划领域的国际合作网络 © 张一飞,曲可晴,马晨烁,李蝉韵


关键词聚类分析

关键词聚类侧重的是其本身的相似性,如语义、共现频率、词向量相似度等。节点类型选择“关键词”(Keyword),参数使用默认设置,得到关键词共现网络。


图片

生物质能源空间规划领域的关键词共现网络 © 张一飞,曲可晴,马晨烁,李蝉韵


研究进一步利用CiteSpace的聚类与时间线视图功能,选取对数似然率聚类方法。为了获得更具可读性的聚类标签,本文选用标题词作为聚类命名依据。软件自动选取排名靠前的7个聚类标签,结果显示结构同质性高,内部一致性较高且聚类效果较为理想。


图片

生物质能源空间规划领域中关键词共现聚类的时间演变 © 张一飞,曲可晴,马晨烁,李蝉韵


能源景观视角下的生物质能空间运营逻辑

能源景观涵盖的产业过程可以通过能源需求、供应和流动来描述,从而帮助识别能源生产、转换、分配与消费之间的路径耦合,空间规划、政策制定或社会接受度等方面的限制,以及能源系统与其他社会经济系统之间的重要关联。本研究依此思路,提炼出“资源–供应链–需求–优化”的空间运营逻辑。


图片

典型生物质能源供应路径与终端应用示意图 © 张一飞,曲可晴,马晨烁,李蝉韵


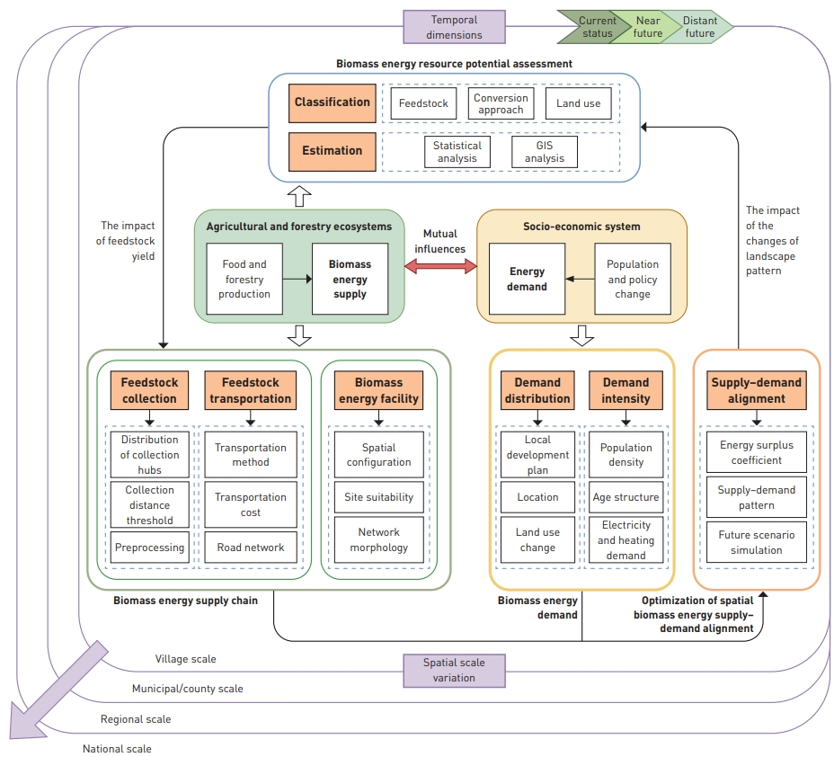
生物质能空间规划研究框架

为了系统性地认识生物质能空间规划,理解多种空间尺度下的生物质能生产–使用过程,研究基于现状探索短期或长期未来情景,结合生物质能空间运营逻辑,建立“资源–供应链–需求–优化”的逻辑关系和研究框架,涵盖资源潜力评估、供应链、能源需求和供需空间匹配优化四部分。


图片

生物质能源空间规划研究框架 © 张一飞,曲可晴,马晨烁,李蝉韵



03

研究进展


生物质能潜力评估

评估生物质能开发潜力并确切描述其空间分布特征,是明确能源用途并形成发展规划的基本条件。同时,生物质能原料和转化工艺的多样性也增加了生物质能潜力评估的复杂性。现有生物质能潜力评估分为三类:第一,理论和技术潜力的估算;第二,以需求为导向的潜力估算,包括经济潜力和实施潜力;第三,链接理论潜力和可持续实施潜力的综合建模评估。

专访记录
最新加入
景观文化
  • 浙景杭协

    浙景杭协

    协会

    ¥0.00

    ¥0.00